DCSA Reference Documentation / Standards / Standard Releases / Port Call / Port Call v2.0.0
DCSA Port Call 2.0.0 - Information Model Port Call Standard
Back to PORT CALL
Back to Documentation
Contents
Introduction
DCSA builds API standards by building a Java information model and exporting it as OpenAPI specifications and Data Overview spreadsheets.
This section of the DCSA Port Call standard contains the subset of the Java information model that is relevant to the Port Call standard:
-
objects and attributes used exclusively by the Port Call standard
-
objects and attributes shared with other standards
Java information model
The relevant subset of the DCSA Java information model sources, as of the release of the Port Call standard, is available for download here:
DCSA-Information-Model-9c75abb511e73d40b4fc5c5df003c089a27f9384.zip
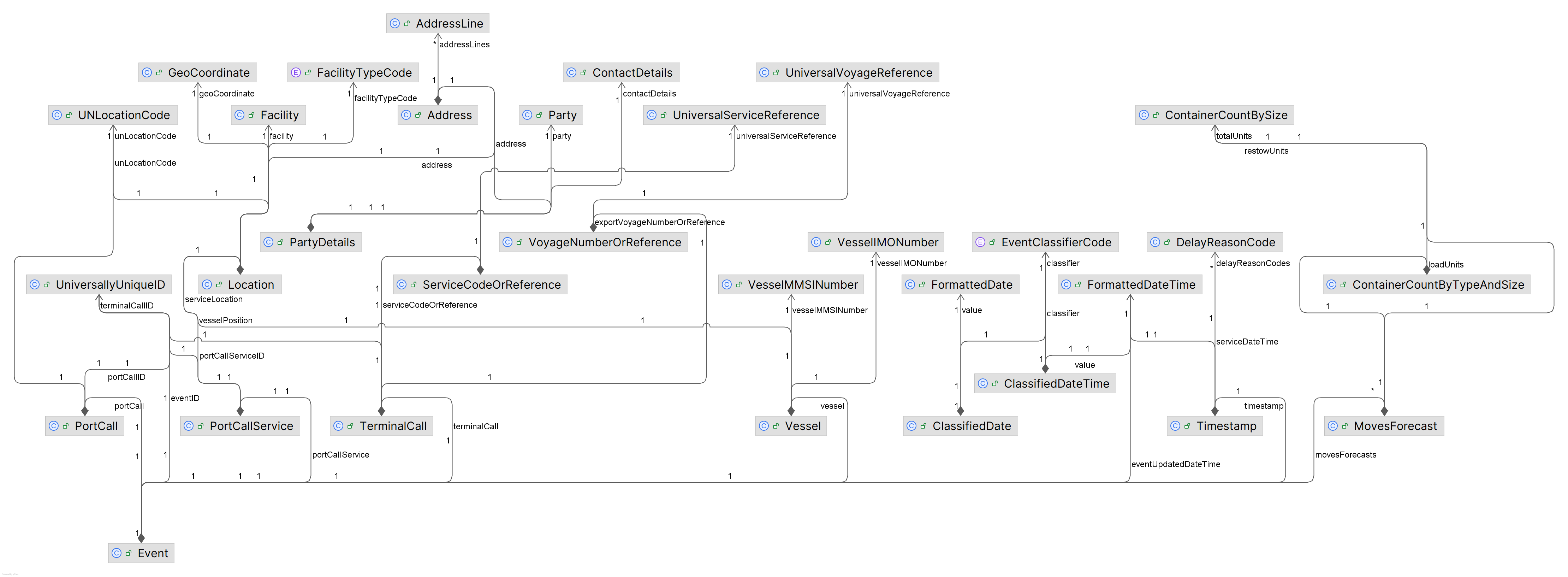
Information model diagrams
Exported diagrams of the relevant subset of the DCSA Java information model as of the release of the Port Call standard are available in this section.

