DCSA Reference Documentation / Standards / Standard Releases / Verified Gross Mass / Verified Gross Mass v1.0.0
DCSA Interface Standard for VGM 1.0.0 - Business Process Model
Contents
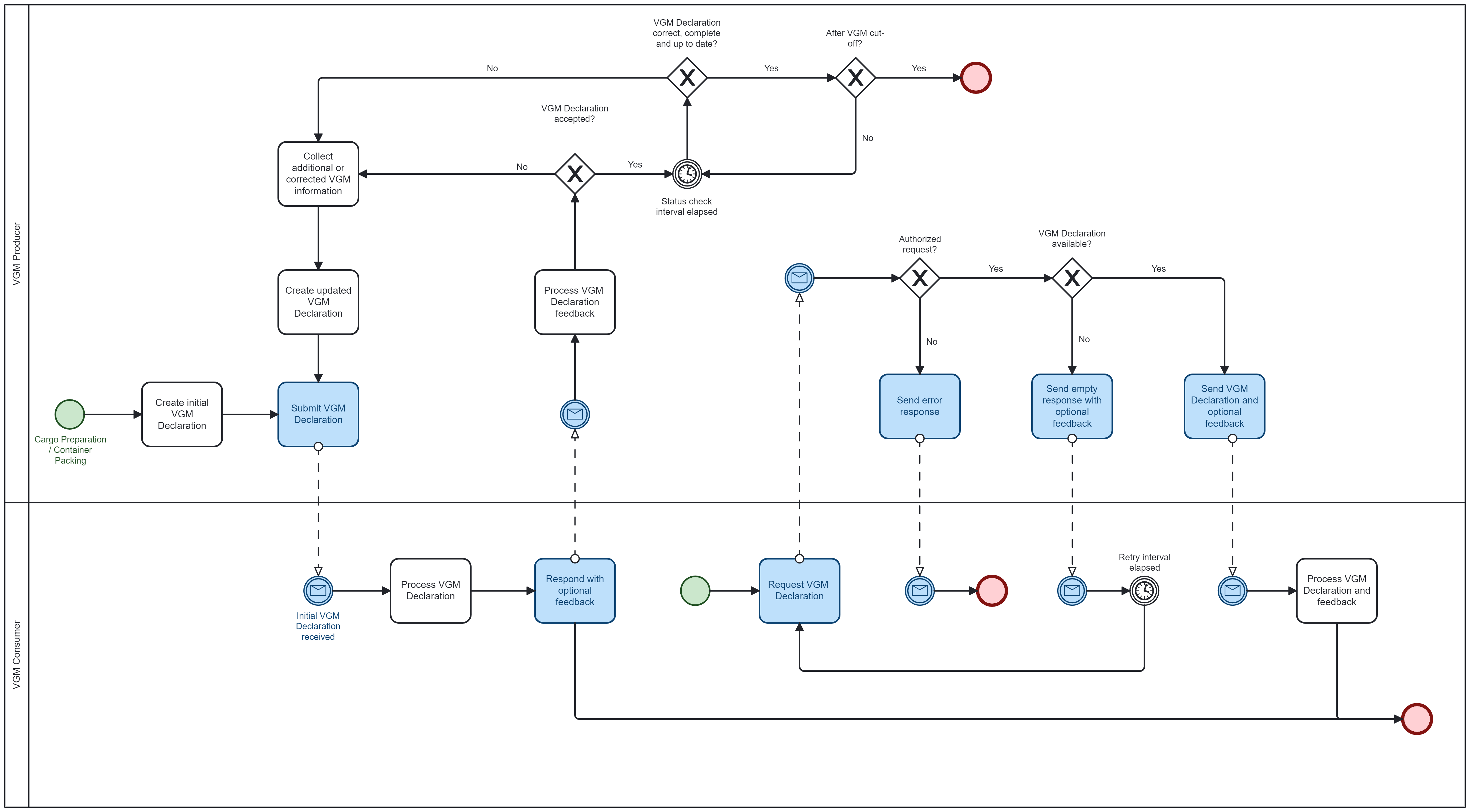
VGM Business Process Model and Notation (BPMN) Diagram
The VGM BPMN diagram provides a focused view of the VGM declaration process, highlighting only the elements that are essential for DCSA’s standardization work and API-based data exchange. Rather than depicting the full operational workflow used within shipping organizations, the model isolates the key interactions, decision points, and update triggers that directly influence standardized messaging.
