DCSA Reference Documentation / Standards / Standard Releases / Verified Gross Mass / Verified Gross Mass v1.0.1
DCSA Interface Standard for VGM 1.0.1 - Business Process Model
This page is republished as part of the complete documentation set for this version. No content changes were made compared to the 1.0.0 version.
Contents
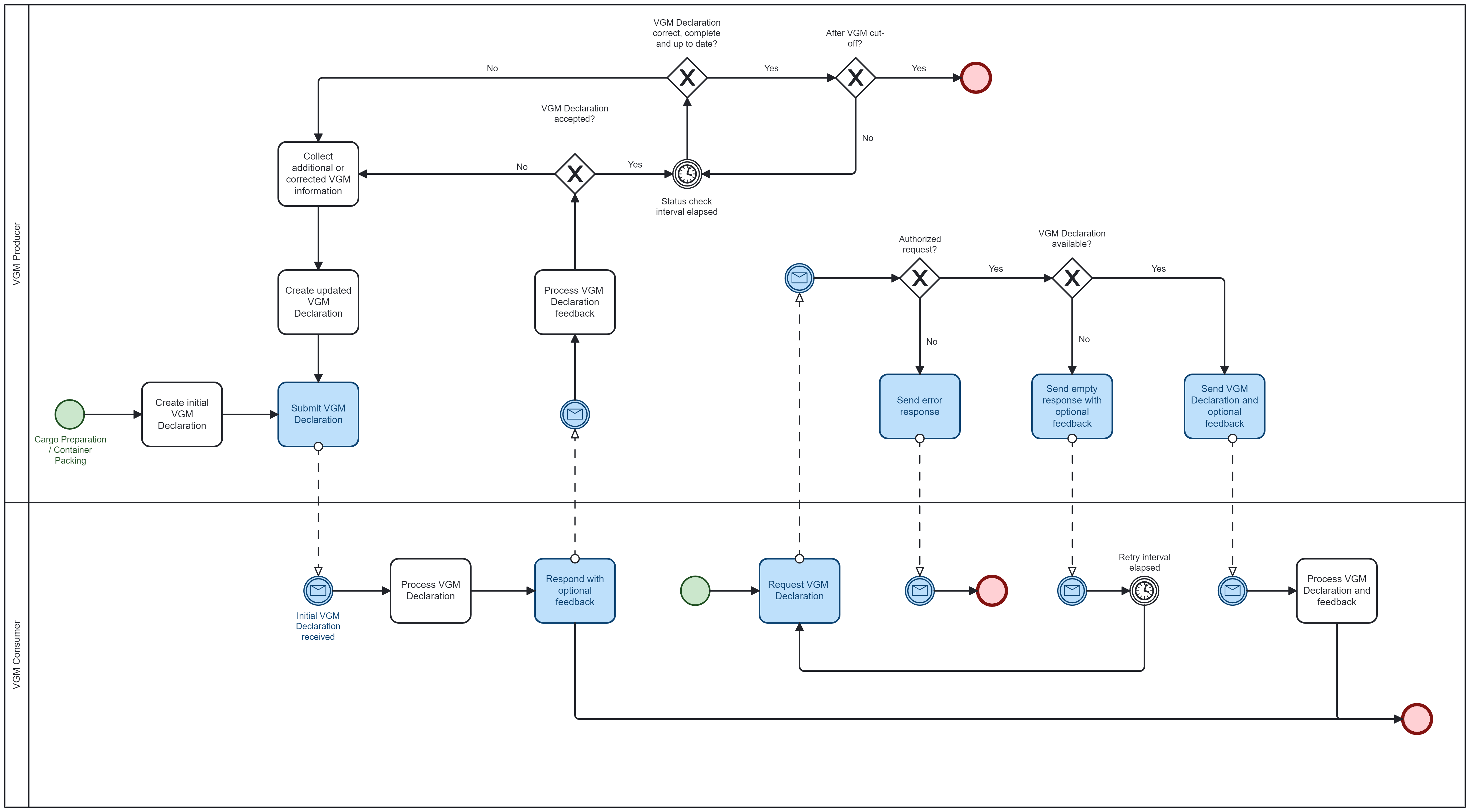
VGM Business Process Model and Notation (BPMN) Diagram
The VGM BPMN diagram provides a focused view of the VGM declaration process, highlighting only the elements that are essential for DCSA’s standardization work and API-based data exchange. Rather than depicting the full operational workflow used within shipping organizations, the model isolates the key interactions, decision points, and update triggers that directly influence standardized messaging.
