DCSA Reference Documentation / Standards / Standard Releases / Verified Gross Mass / Verified Gross Mass v1.0.1
DCSA VGM 1.0.1 - Information Model VGM Standard
Contents
Introduction
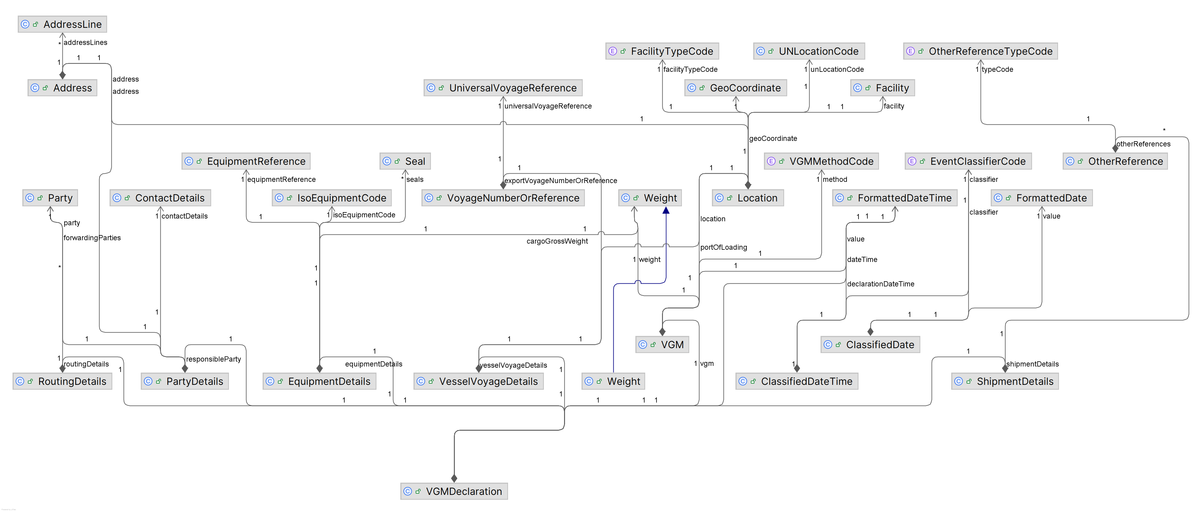
DCSA builds API standards by building a Java information model and exporting it as OpenAPI specifications and Data Overview spreadsheets.
This section of the DCSA VGM standard contains the subset of the Java information model that is relevant to the VGM standard:
-
objects and attributes used exclusively by the VGM standard
-
objects and attributes shared with other standards
Java information model
The relevant subset of the DCSA Java information model sources, as of the release of the VGM standard, is available for download here:
VGM 1.0.1: vgm-v101-release-information-model.zip
VGM 1.0.0: DCSA-Information-Model11a5faddf572810f503621c59f98a8d3a00f0d3e.zip
Information model diagrams
Exported diagrams of the relevant subset of the DCSA Java information model as of the release of the VGM standard are available in this section.

