DCSA Reference Documentation / Standards / Industry Blueprint / Industry Blueprint 2026.Q1
DCSA Industry Blueprint 2026.Q1
Contents
Introduction
The DCSA Industry Blueprint is the BPMN representation of container shipping business processes that are supported (fully or partially) by DCSA standard, in scope for future DCSA standardization or otherwise relevant within the context of DCSA standardization.
Note: Process elements highlighted in blue are in scope of the corresponding DCSA standard.
BPMN files and repository
This section provides access to the complete set of BPMN diagrams that constitute the DCSA Industry Blueprint. These files represent the authoritative process models referenced throughout the overview and journey-specific pages.
BPMN files in GitHub: https://github.com/dcsaorg/DCSA-Information-Model/tree/01d1fa304af83d94f6fe840243d058fdb505a324/src/main/resources/ibp
BPMN files zip archive: DCSA-Industry-Blueprint-2026-Q1.zip
Legal notice
Copyright 2025 Digital Container Shipping Association (DCSA) Licensed under the Apache License, Version 2.0 (the “License”); you may not use this file except in compliance with the License.
You may obtain a copy of the License at https://www.apache.org/licenses/LICENSE-2.0
Unless required by applicable law or agreed to in writing, software distributed under the License is distributed on an “AS IS” BASIS, WITHOUT WARRANTIES OR CONDITIONS OF ANY KIND, either express or implied.
See the License for the specific language governing permissions and limitations under the License.
Overview
Journey Types
Shipment Journey
Booking-to-Payment covers all activities and documentation processes related to a customer’s order, including:
-
Customer-driven processes (and/or processes triggered by the customer)
-
Processes executed in relation to an agreement between the customer and the carrier, which are subsequently invoiced and settled
Explore processes of the Shipment Journey
Equipment Journey
Pickup-to-Return covers all activities and documentation processes directly related to containers and physical container movements, including:
-
Equipment-driven processes
-
Carrier-driven processes
Explore processes of the Equipment Journey
Vessel Journey
Departure-to-Arrival covers all activities and documentation processes related to a vessel and its associated port calls in support of the transport of shipments, including:
-
Activities required to execute a port call successfully
-
Preparation for vessel arrival and follow-up activities after vessel departure
Note: Activities during sea passage are currently out of scope.
Explore processes of the Vessel Journey
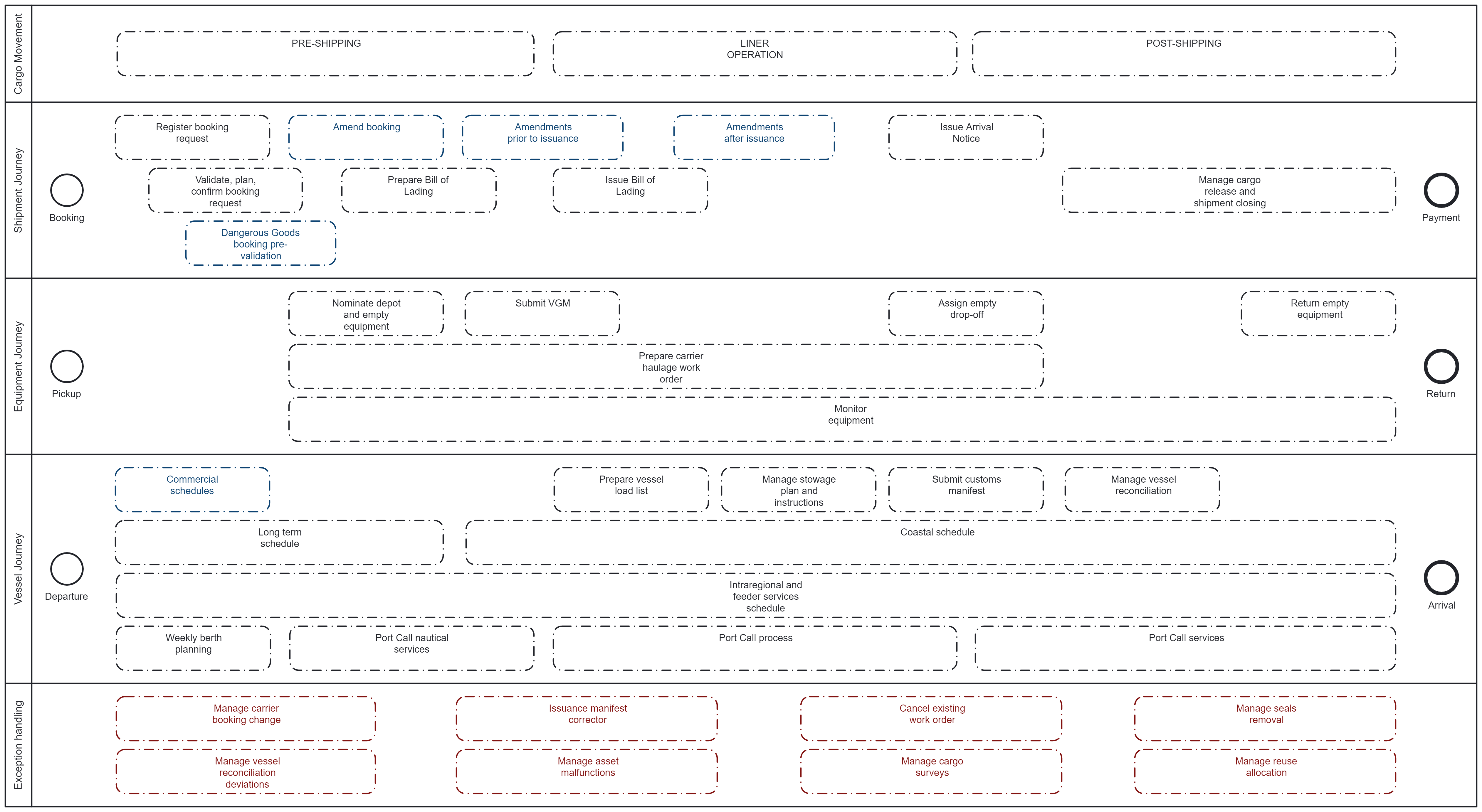
Processes Overview
This overview illustrates the end-to-end set of processes supporting containerized cargo transport across the shipment, equipment, and vessel journeys. It spans pre-shipping, liner operations, and post-shipping activities, and covers interactions between customers, carriers, terminals, ports, and other operational partners.
The processes are grouped by journey and lifecycle stage, including booking and documentation, equipment management, vessel planning and operations, cargo movement, and exception handling. Together, they provide a structured view of how operational, commercial, and regulatory processes interrelate to support planning, execution, and completion of a container shipment.
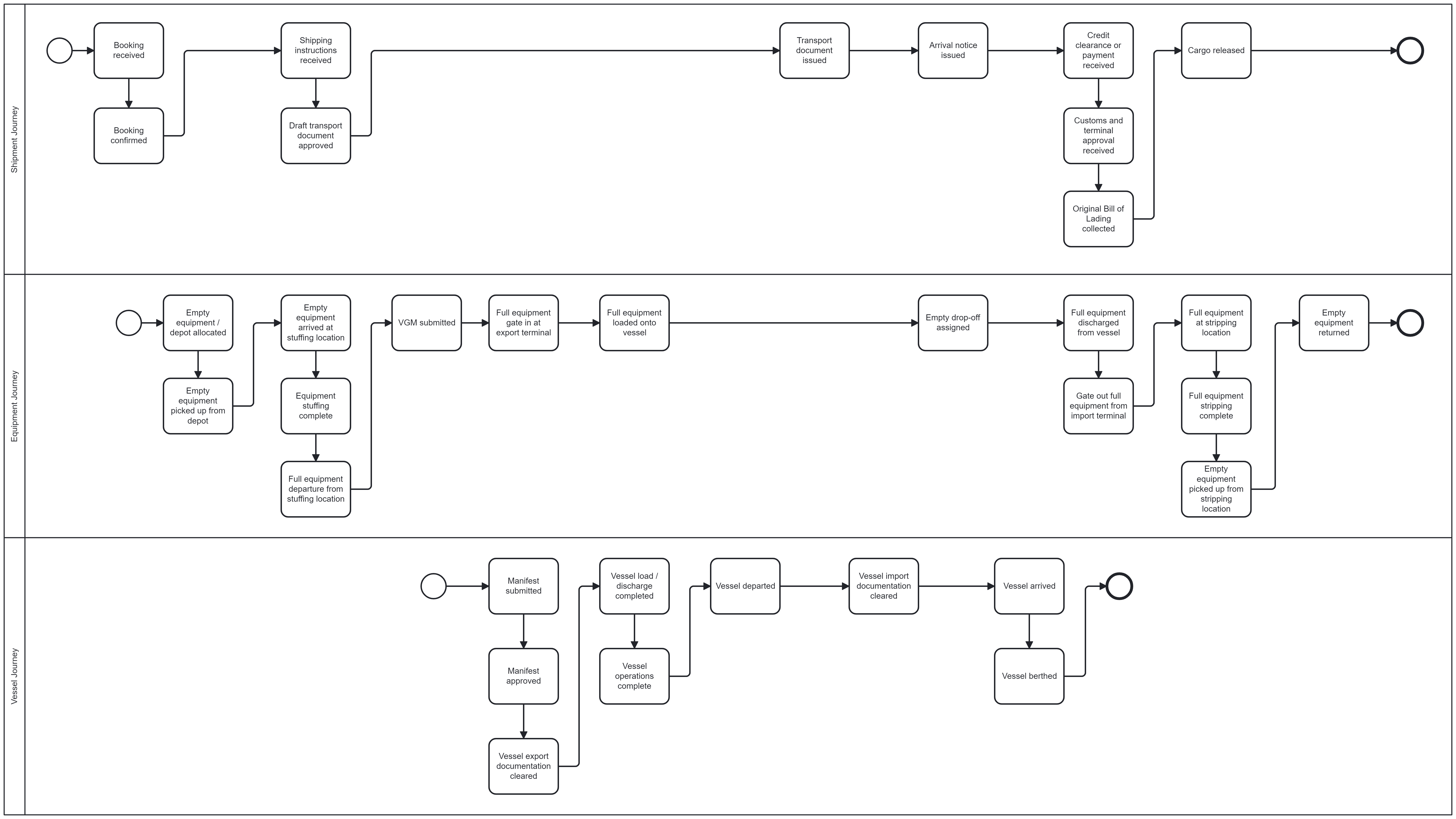
Activity Overview
This activity overview provides a simplified, end-to-end view of the key milestones across the shipment, equipment, and vessel journeys. It highlights the primary state changes and hand-offs that occur from booking confirmation through cargo delivery, equipment return, and vessel arrival.
-
Shipment Journey activities illustrate the progression from booking and shipping instructions through documentation, payment, customs clearance, cargo release, and final invoicing.
-
Equipment Journey activities show the lifecycle of a container from empty equipment allocation and pickup, through stuffing, export, loading, discharge, stripping, and eventual empty return.
-
Vessel Journey activities capture the core operational milestones around manifest submission, vessel loading and discharge, departure, regulatory clearance, arrival, and berthing.
This overview is intentionally high-level and milestone-oriented. It abstracts from detailed decision points, exceptions, and partner-specific variations, which are described in the corresponding detailed process diagrams. Together, these activities provide a common reference for understanding how shipment, equipment, and vessel processes progress and interrelate across the container transport lifecycle.
Go to Shipment Journey
Go to Equipment Journey
Go to Vessel Journey

