DCSA Reference Documentation / Standards / Industry Blueprint / Industry Blueprint 2026.Q1
DCSA Industry Blueprint 2026.Q1 - Shipment Journey
Contents
- Shipment Journey
Shipment Journey
The Shipment Journey describes the end-to-end business processes related to a customer’s shipment, from booking through documentation, release, and invoice settlement. It focuses on the commercial, contractual, and regulatory interactions between customers, carriers, and downstream stakeholders required to plan, execute, and complete a shipment.
The processes in this journey cover customer-initiated and carrier-driven activities, including booking and booking amendments, shipping instructions and transport document management, arrival notifications, and shipment release. Together, they support the creation, validation, exchange, and completion of shipment-level information and obligations that underpin containerized transport.
The BPMN diagrams below provide a detailed view of these processes, highlighting activities that are in scope of corresponding DCSA standards, as well as related supporting flows that are relevant in the broader shipment lifecycle.
Arrival Notice DCSA Standard v1.0.0
This process covers the creation, validation, and issuance of Arrival Notices by the carrier in advance of vessel arrival. It includes the initial publication of the Arrival Notice, subsequent updates when information changes, and the distribution of Arrival Notices to authorized stakeholders.
The process also supports feedback handling, validation of completeness and correctness, and conditional follow-up actions such as reminder or warning notices, handling of unclaimed or abandoned cargo, and responses to on-demand Arrival Notice requests for specific transport documents.
Bill of Lading DCSA Standard v3.0.0
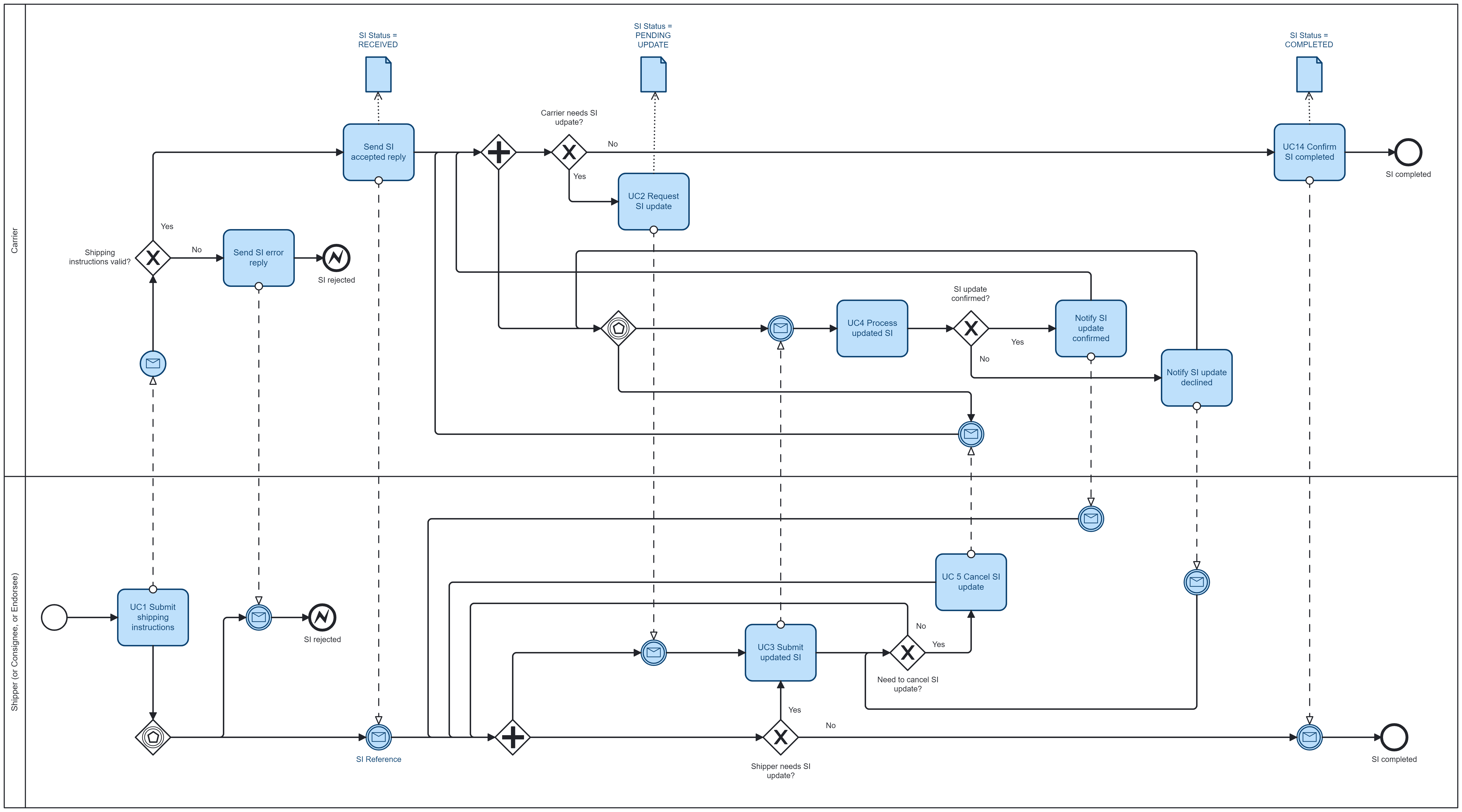
Shipping Instructions
The process covers the submission, update and confirmation of completion of Shipping Instructions and the related notifications.
Transport Document
The process covers draft transport document publication and approval, transport document issuance, surrender for amendment, voiding, reissuance, and surrender for delivery.
Booking DCSA Standard v2.0.0
Booking Request
The process covers submitting a booking request, requesting an update, and confirming the booking request.
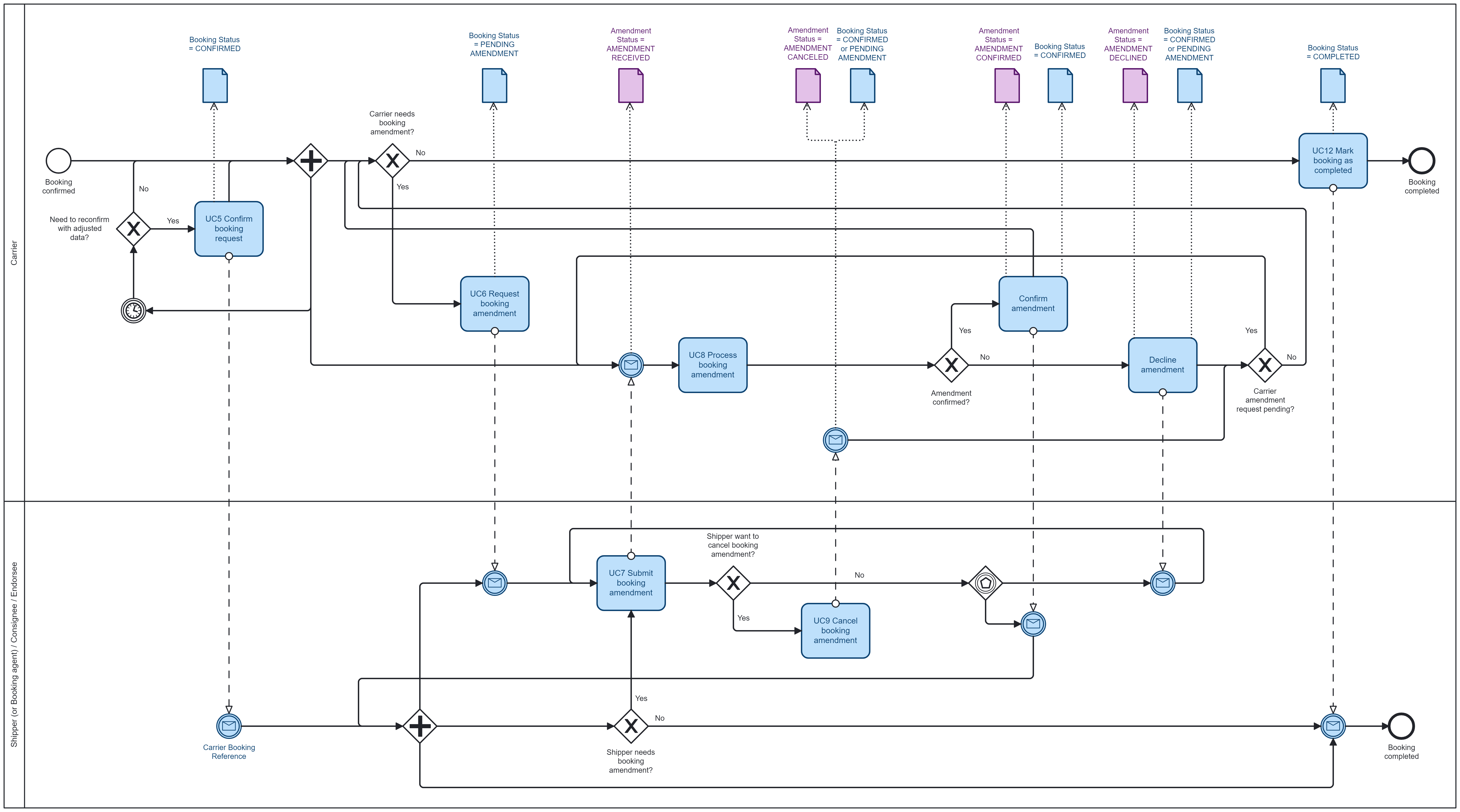
Confirmed Booking
The process covers booking request confirmation, booking amendment process, and marking the booking as completed.
Exception Flows
The process covers exception flows such as rejecting booking requests, canceling booking requests, declining confirmed bookings, requesting cancellation of confirmed bookings, and processing cancellation requests for confirmed bookings.
Booking General Process
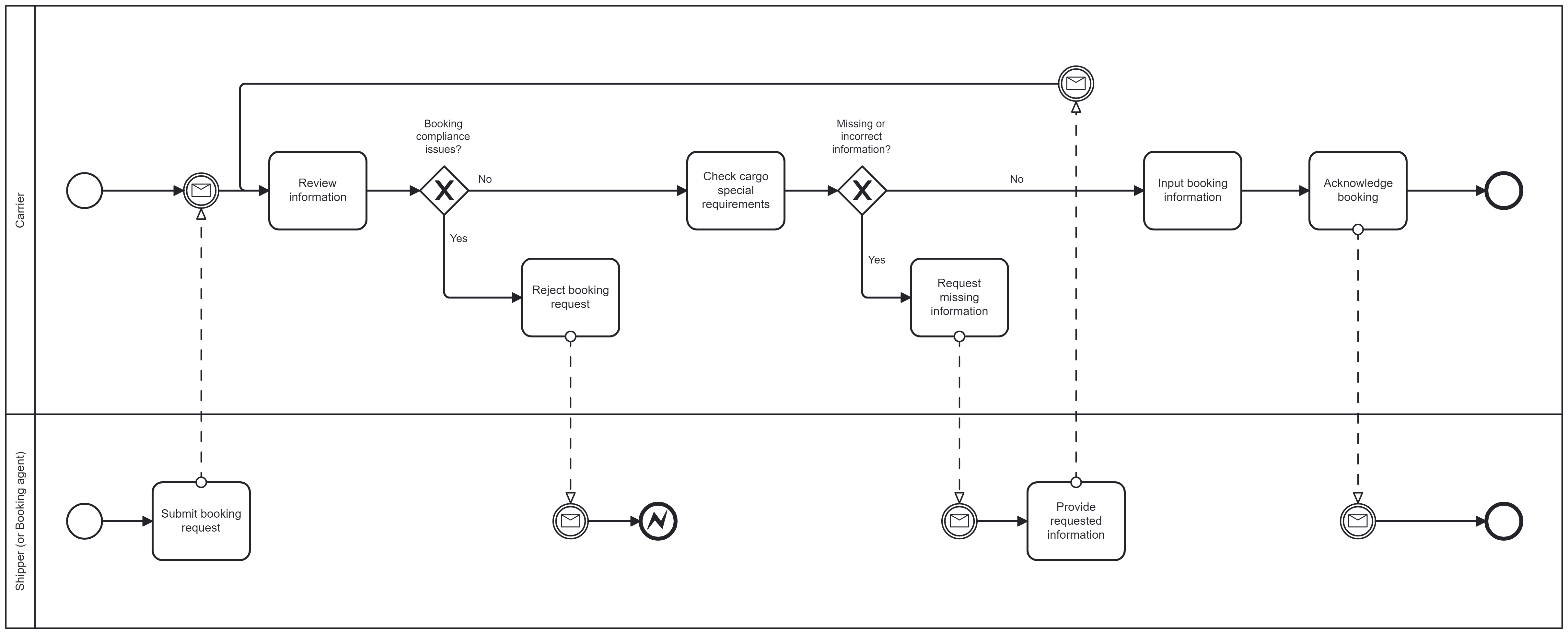
Register Booking Request
The process covers booking request registration from submission through review, rejection, verification of special requirements, request for missing information, and final registration.
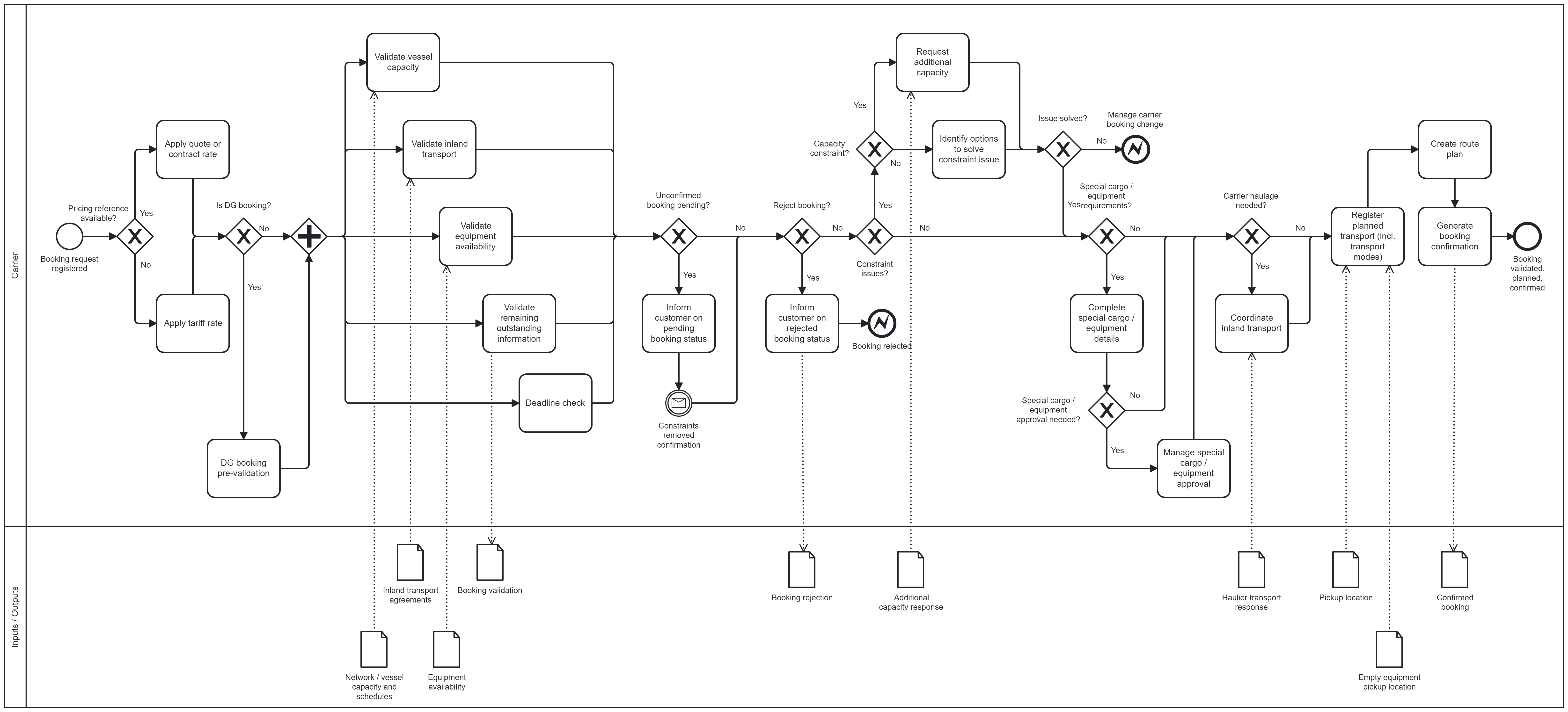
Validate, Plan, Confirm Booking Request
The process covers the validation of the booking request against constraints like pricing, capacity, equipment availability, special cargo requirements, and resolution of any related errors, if needed. The carrier will then check if carrier haulage is involved and register the planned transport. After registration, if all checks are cleared, the carrier creates a route plan and generates the booking confirmation.
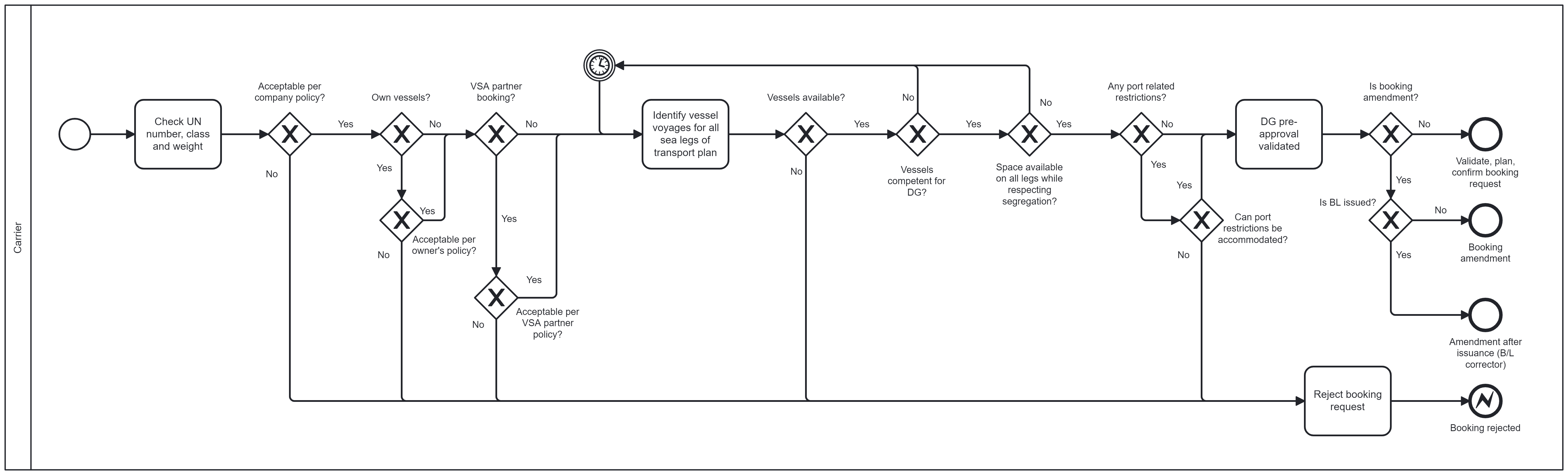
Booking DG Pre-Validation
After the carrier has registered the booking request or amendment, if the booking contains dangerous goods, several checks must be performed against the carrier’s own or VSA partner company policy. This includes checking the vessel(s) Certificate of Competency (COC) for dangerous goods and assessing space availability on all journey legs, adhering to the IMDG rules and local port restrictions.
If the carrier cannot proceed with the DG pre-validation at that time, he will put the booking or amendment request on standby and wait for clearance of the checks. Once all checks are cleared, the carrier will proceed with the remaining steps of the process: “Validate, plan, and confirm booking request”. In the case of a booking amendment, the remaining steps of the process “Amend booking” will be followed.
Shipment Release
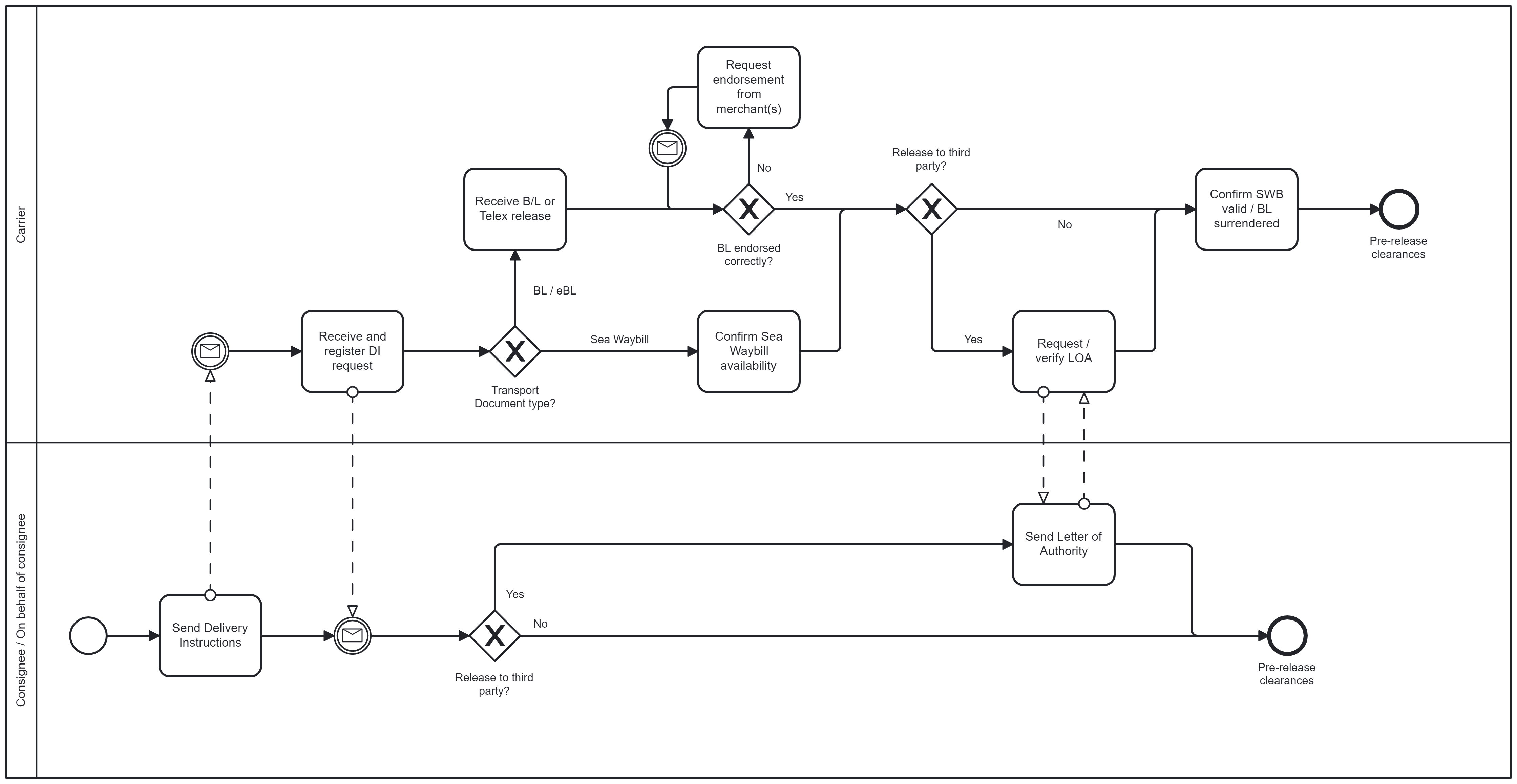
Release Request and Right to Delivery Verification
This process covers the validation of Delivery Instructions and the conditions for cargo release. It includes verification of the applicable transport document (Bill of Lading or Sea Waybill), confirmation of endorsement or surrender where required, and validation of third-party release through a Letter of Authority, where applicable.
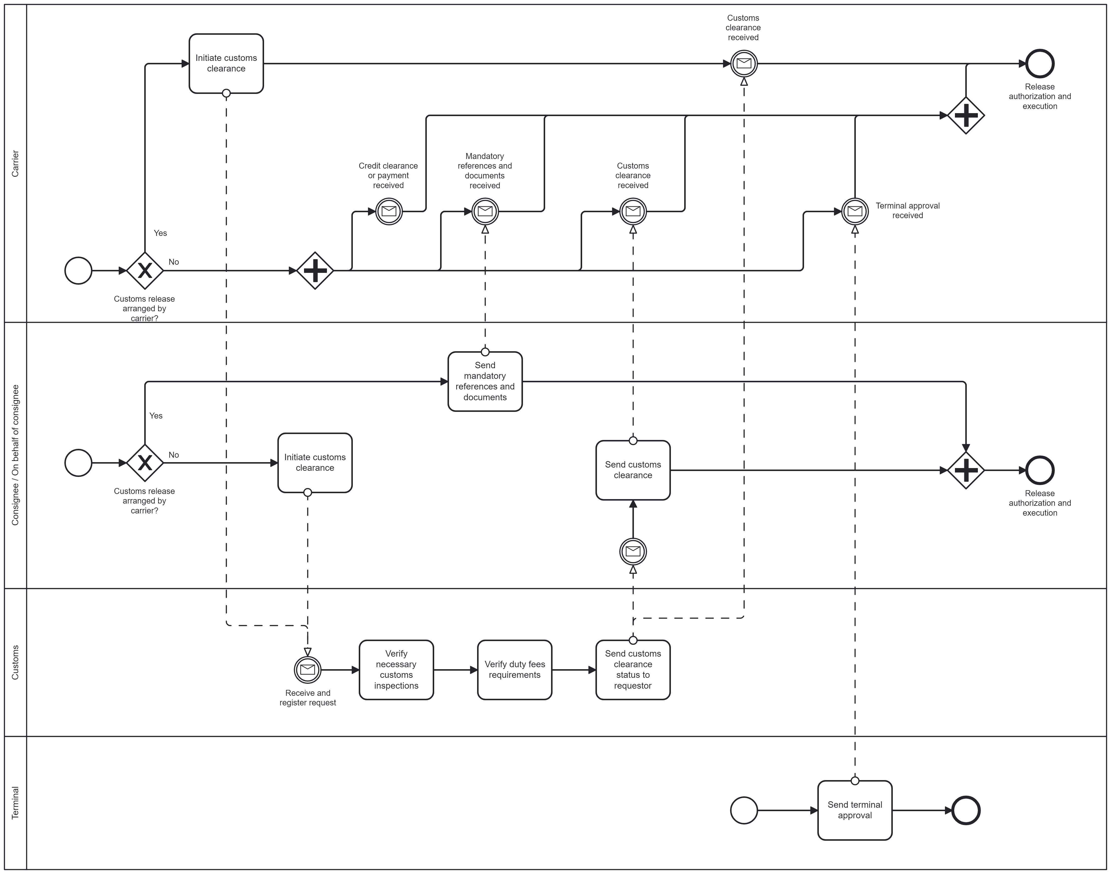
Pre-Release Clearances
This process covers the completion of all required clearances prior to cargo release. It includes the coordination and verification of customs clearance, credit clearance or payment, receipt of mandatory references and documents, and confirmation of terminal approval.
Depending on the agreed responsibilities, customs clearance may be arranged by the carrier or by the consignee or its representative. Once all required clearances are received and validated, release authorization can be granted and executed.
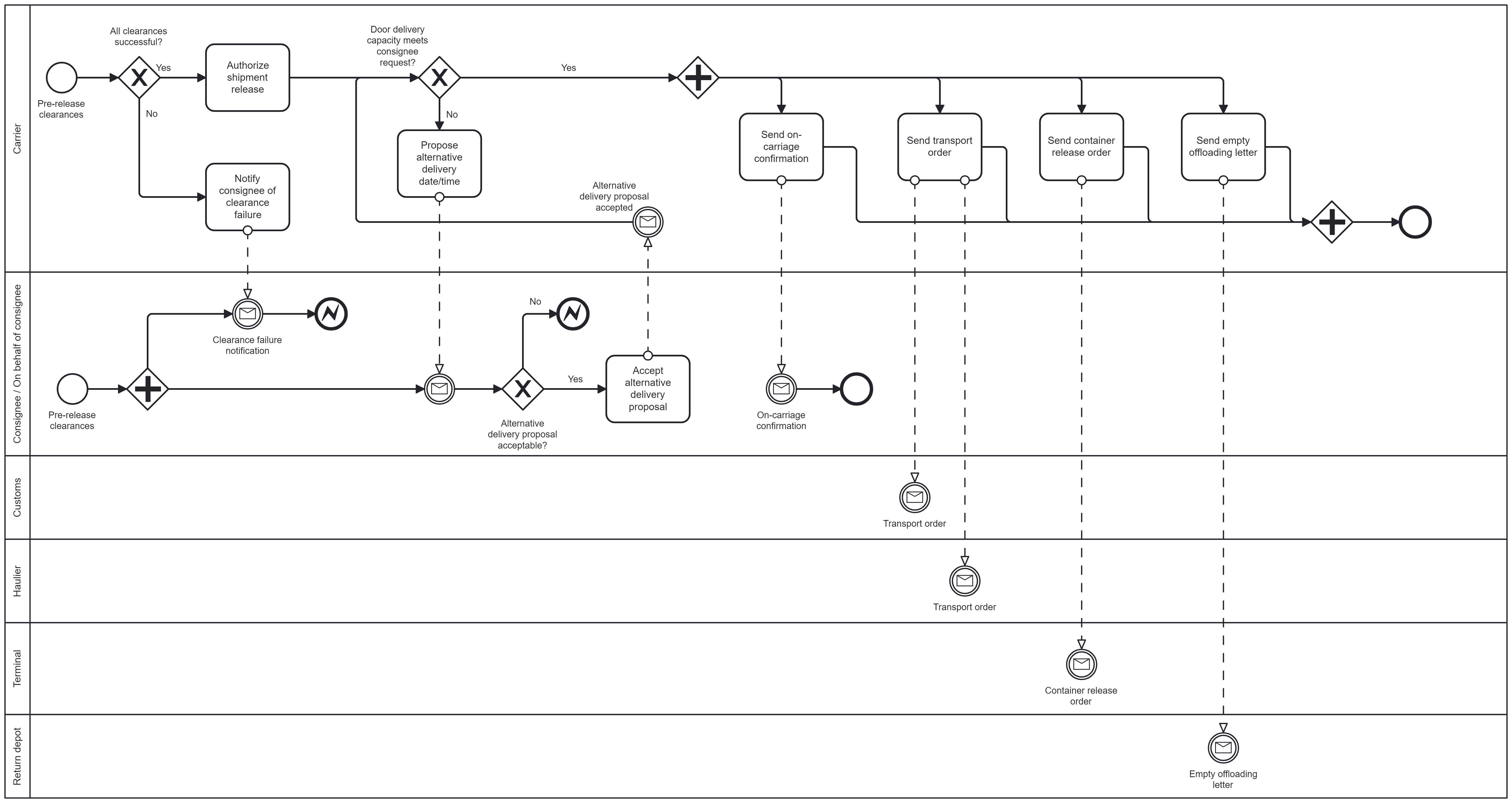
Release Authorization and Execution
This process covers the authorization and execution of cargo release once all pre-release clearances have been completed. It includes confirmation of delivery capacity, authorization of shipment release, and coordination of on-carriage and delivery activities.
Where applicable, alternative delivery arrangements may be proposed and agreed with the consignee. Following authorization, the carrier issues the required operational instructions, such as on-carriage confirmation, transport orders, container release orders, and empty offloading letters, to the relevant parties to enable execution.
Go to Industry Blueprint
Go to Equipment Journey
Go to Vessel Journey











