DCSA Reference Documentation / Standards / Industry Blueprint / Industry Blueprint 2026.Q1
DCSA Industry Blueprint 2026.Q1 - Equipment Journey
Contents
Equipment Journey
The Equipment Journey describes the lifecycle of containers from empty equipment allocation and pickup through operational use, monitoring, and eventual return. It focuses on equipment-centric processes required to support shipment execution, physical container movements, and operational visibility.
The processes in this journey cover activities such as depot nomination, empty equipment allocation, carrier haulage coordination, equipment monitoring, verified gross mass (VGM) submission, and empty return. These processes are primarily carrier-driven and equipment-driven, but are closely linked to shipment and vessel operations.
The BPMN diagrams below provide a detailed view of the equipment-related processes, illustrating how container movements and status information are planned, executed, and exchanged between carriers, depots, terminals, and other operational partners, in alignment with relevant DCSA standards.
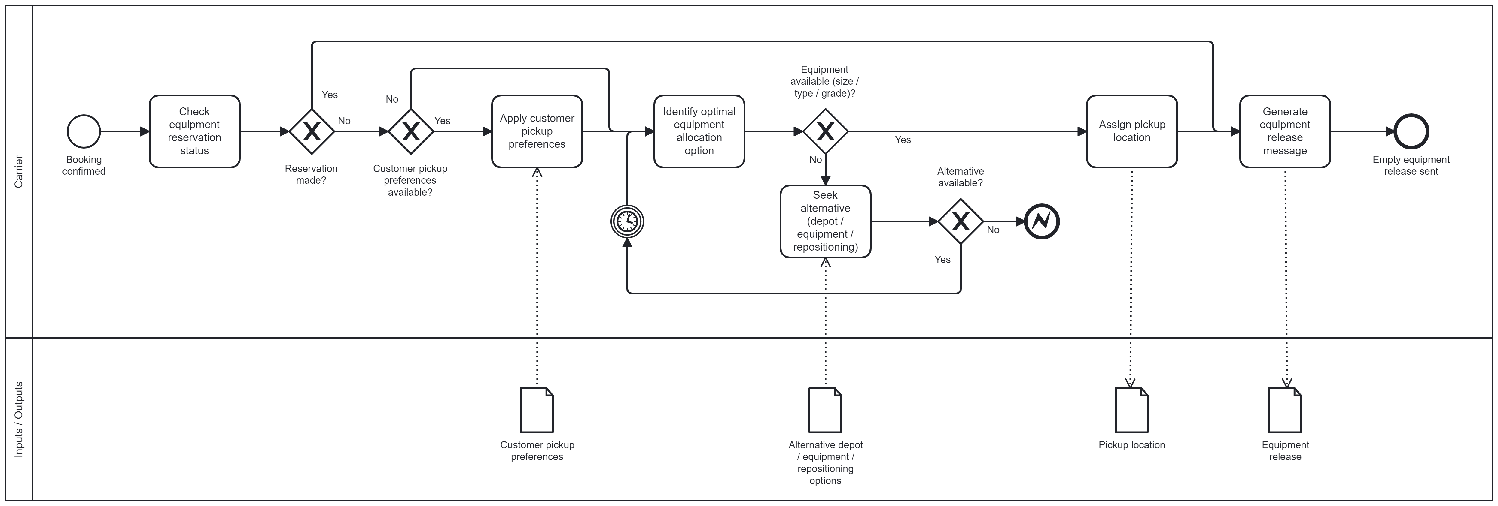
Nominate Depot and Empty Equipment
This process covers the nomination of the depot and the allocation of empty equipment for a booking based on container type, size, and availability. It includes consideration of customer pickup preferences, identification of optimal equipment allocation options, and assignment of the pickup location.
Once the allocation is confirmed, an equipment release message is generated and sent to the relevant stakeholder, such as the depot.
Prepare Carrier Haulage Work Order
This process covers the identification of carrier haulage requirements and the creation and issuance of a work order to the haulage provider based on the booking and route plan. It includes the coordination of inland customs documentation and the registration of the work order confirmation received from the haulage provider.
Monitor Equipment
This process covers the generation and reporting of equipment status information to support visibility and monitoring activities.
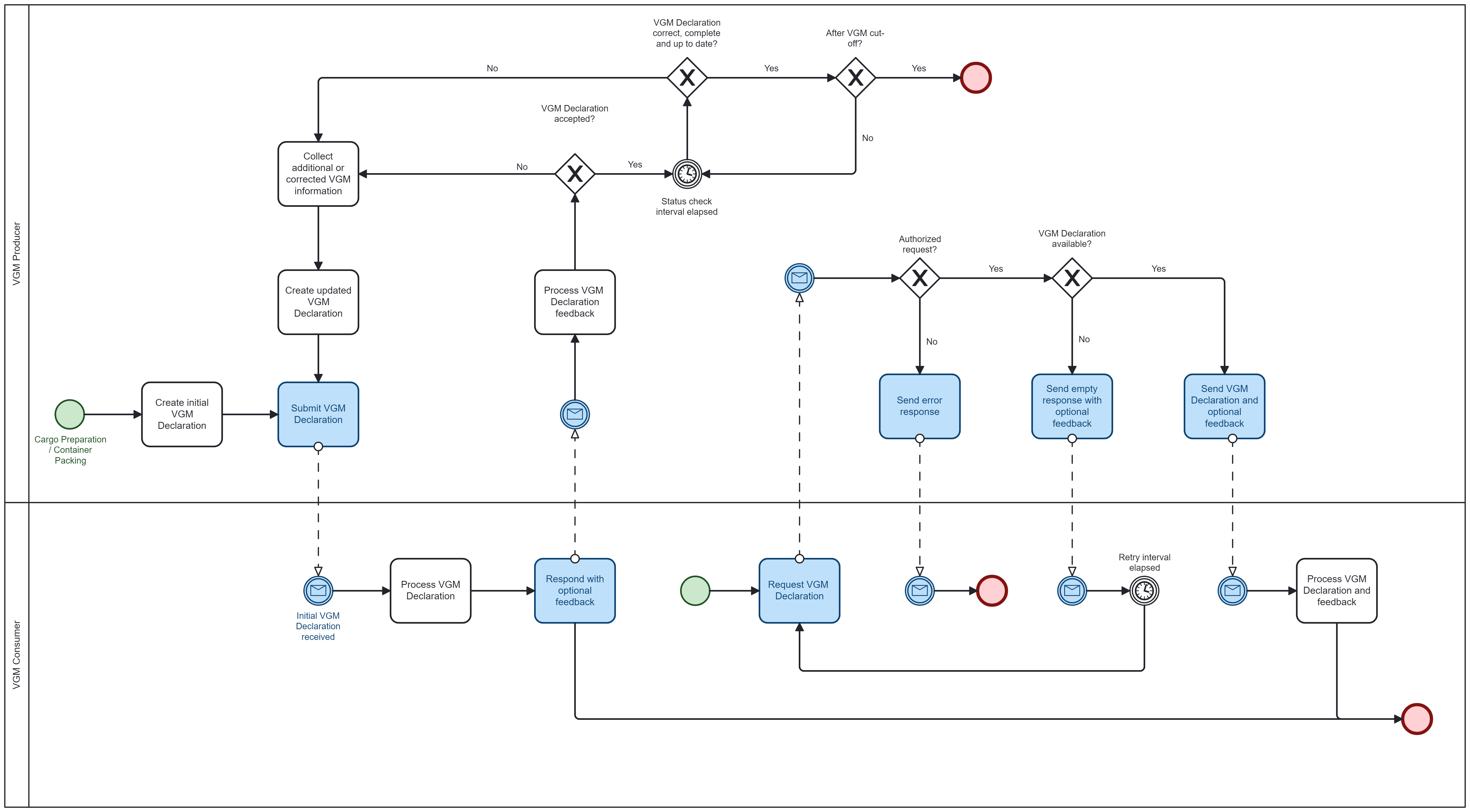
Verified Gross Mass DCSA Standard v1.0.0
This process covers the submission and exchange of the verified gross mass (VGM) of a container between authorized parties. It includes the creation and submission of the VGM Declaration by the VGM Producer, validation of completeness and correctness, handling of corrections or updates where required, and provision of responses or feedback to requesting parties.
The process supports both push and pull interactions and ensures that accurate and up-to-date VGM information is made available to relevant stakeholders in accordance with the DCSA VGM standard.
Assign Empty Drop-Off
The process covers the activities required to assign the empty drop-off location where equipment is to be returned, and the subsequent notification of the drop-off location to the relevant parties.
Return Empty Equipment
This process covers the registration of the empty equipment return and, where applicable, the update of the equipment grade following return.
Go to Industry Blueprint
Go to Shipment Journey
Go to Vessel Journey





