DCSA Reference Documentation / Standards / Industry Blueprint / Industry Blueprint 2026.Q1
DCSA Industry Blueprint 2026.Q1 - Vessel Journey
Contents
- Vessel Journey
- Long-Term Schedule
- Coastal Schedule
- Intraregional and Feeder Services Schedule
- Commercial Schedules DCSA Standard v1.0.0
- Operational Vessel Schedules DCSA Standard v3.0.0
- Prepare Vessel Load List
- Manage Stowage Plan and Load Instructions
- Manage Vessel Reconciliation
- Submit Customs Manifest
- Issue Manifest Corrector
- Port Call DCSA Standard v2.0.0
- Weekly Berth Planning
Vessel Journey
The Vessel Journey describes the planning and execution of vessel-level operations across port calls, from departure through arrival. It focuses on the processes required to coordinate vessel schedules, prepare and execute port calls, and ensure regulatory and operational alignment in support of shipment transport.
The processes in this journey include schedule management, vessel load planning, stowage planning and execution, customs manifest submission, vessel reconciliation, port call coordination, and berth planning. Together, these processes support safe, efficient, and compliant vessel operations across the liner network.
The BPMN diagrams below provide a detailed view of vessel-centric processes, highlighting how carriers, terminals, ports, and service providers collaborate to plan, execute, and reconcile vessel operations in accordance with DCSA standards.
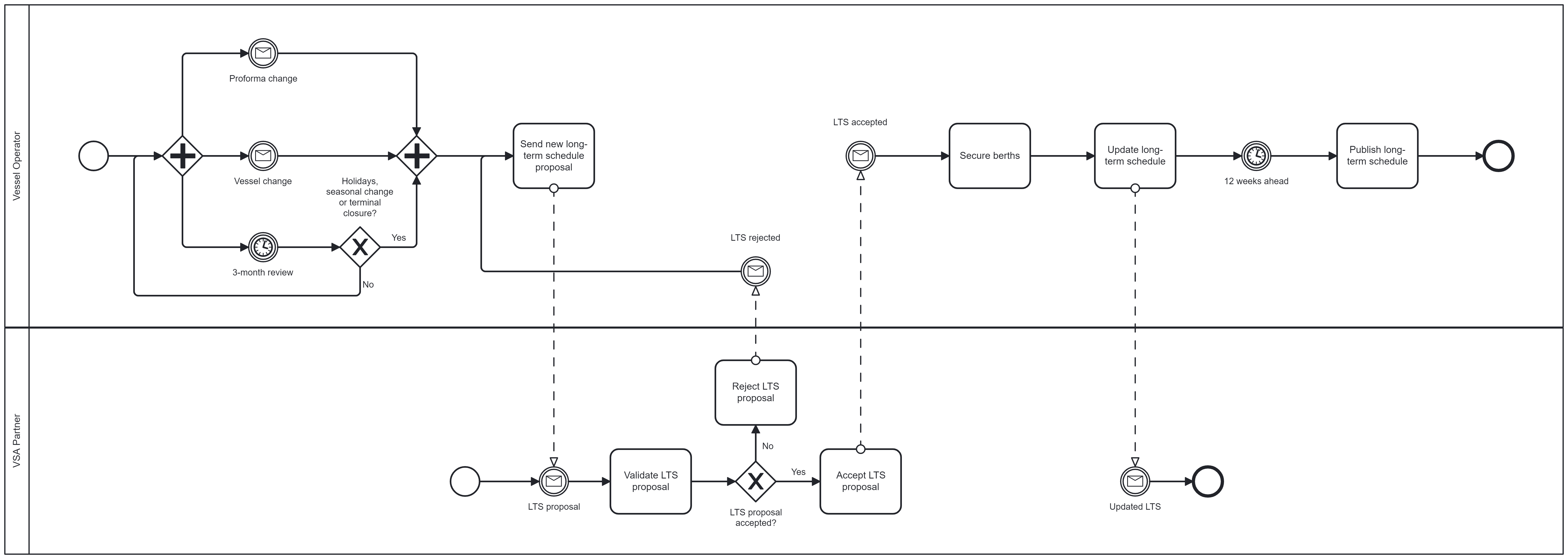
Long-Term Schedule
This process covers the preparation, validation, and publication of the long-term vessel schedule. It includes the identification of schedule changes, submission of long-term schedule proposals, validation and acceptance by the relevant partners, securing of berths, and publication of the updated schedule at least 12 weeks ahead of voyage commencement.
The long-term schedule is based on the final proforma schedule and incorporates planned operational changes such as dry-dockings, vessel lay-bys, and the phase-in or phase-out of vessels.
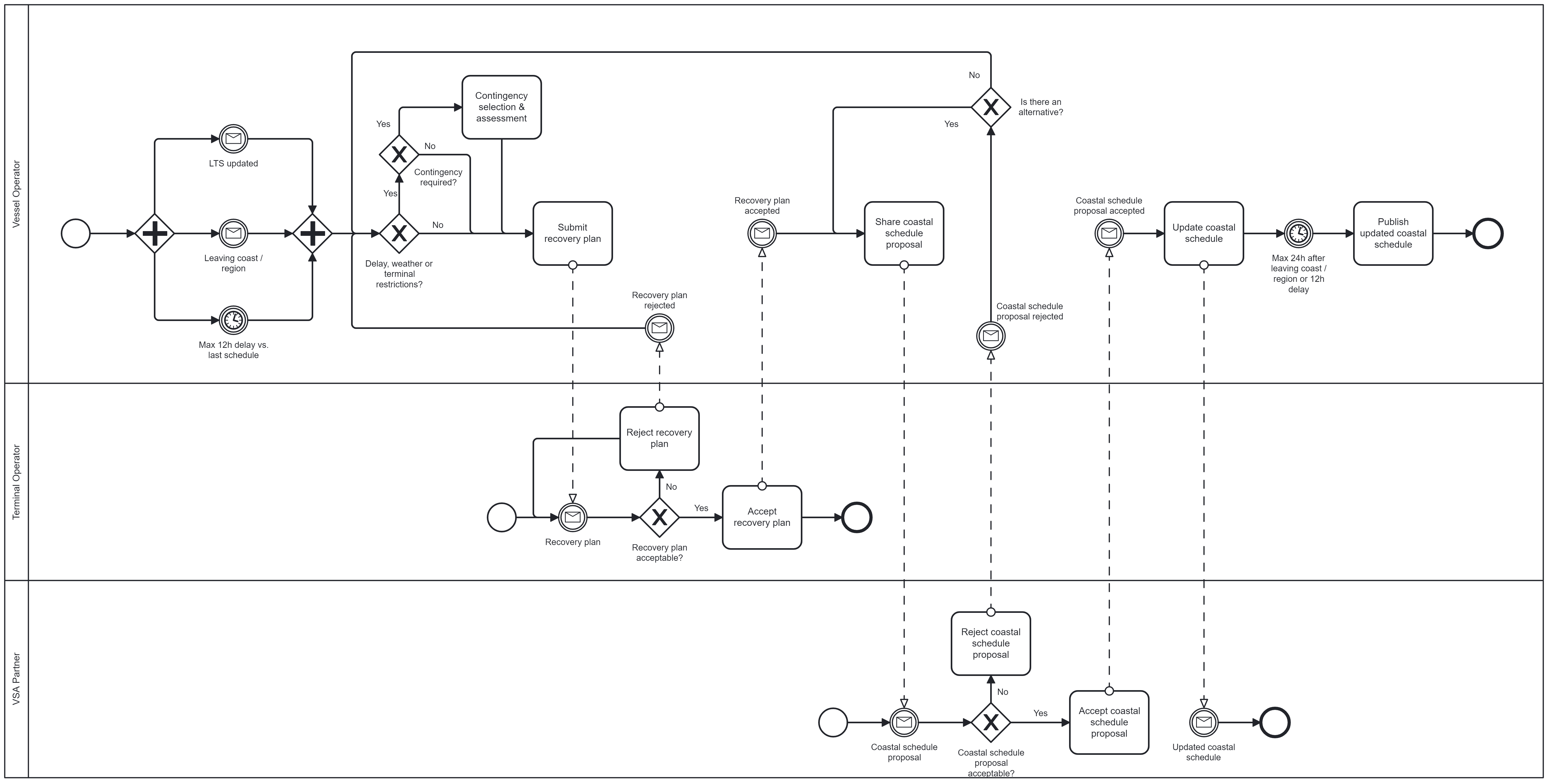
Coastal Schedule
This process covers the assessment of deviations from the long-term schedule and the preparation, validation, and publication of an updated coastal schedule. It includes identification of delays or terminal constraints, assessment of contingency and recovery options, submission and validation of recovery or coastal schedule proposals, and publication of the updated schedule.
The coastal schedule is based on the long-term schedule and is typically published when a vessel deviates beyond defined thresholds, such as more than 12 hours from the long-term schedule or the most recently published regional or coastal schedule. It may incorporate corrective actions intended to recover the schedule, such as port omissions or speed adjustments.
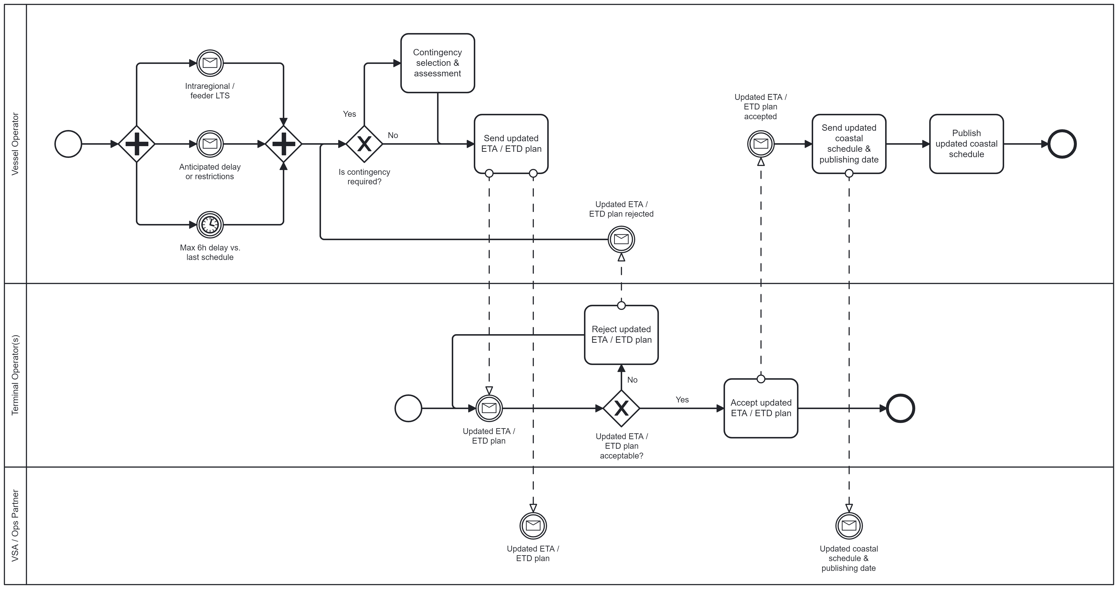
Intraregional and Feeder Services Schedule
This process covers the preparation and publication of updated schedules for intraregional and feeder services based on the long-term and regional or coastal schedules. It includes the monitoring of anticipated delays or operational restrictions, assessment of contingency requirements, and submission and publication of updated ETA and ETD plans.
For intraregional and feeder services, an updated schedule is typically published when a vessel deviates by more than 6 hours from the long-term schedule or the most recently published regional or coastal schedule, or earlier if delays or restrictions are anticipated. Due to the dynamic nature of feeder service operations, the process excludes the step for receiving and validating partner comments on updated schedules.
Commercial Schedules DCSA Standard v1.0.0
This process covers how customers, directly or via authorized third-party solution providers, request and receive commercial schedule information from carriers, including point-to-point routings, port schedules, and vessel schedules.
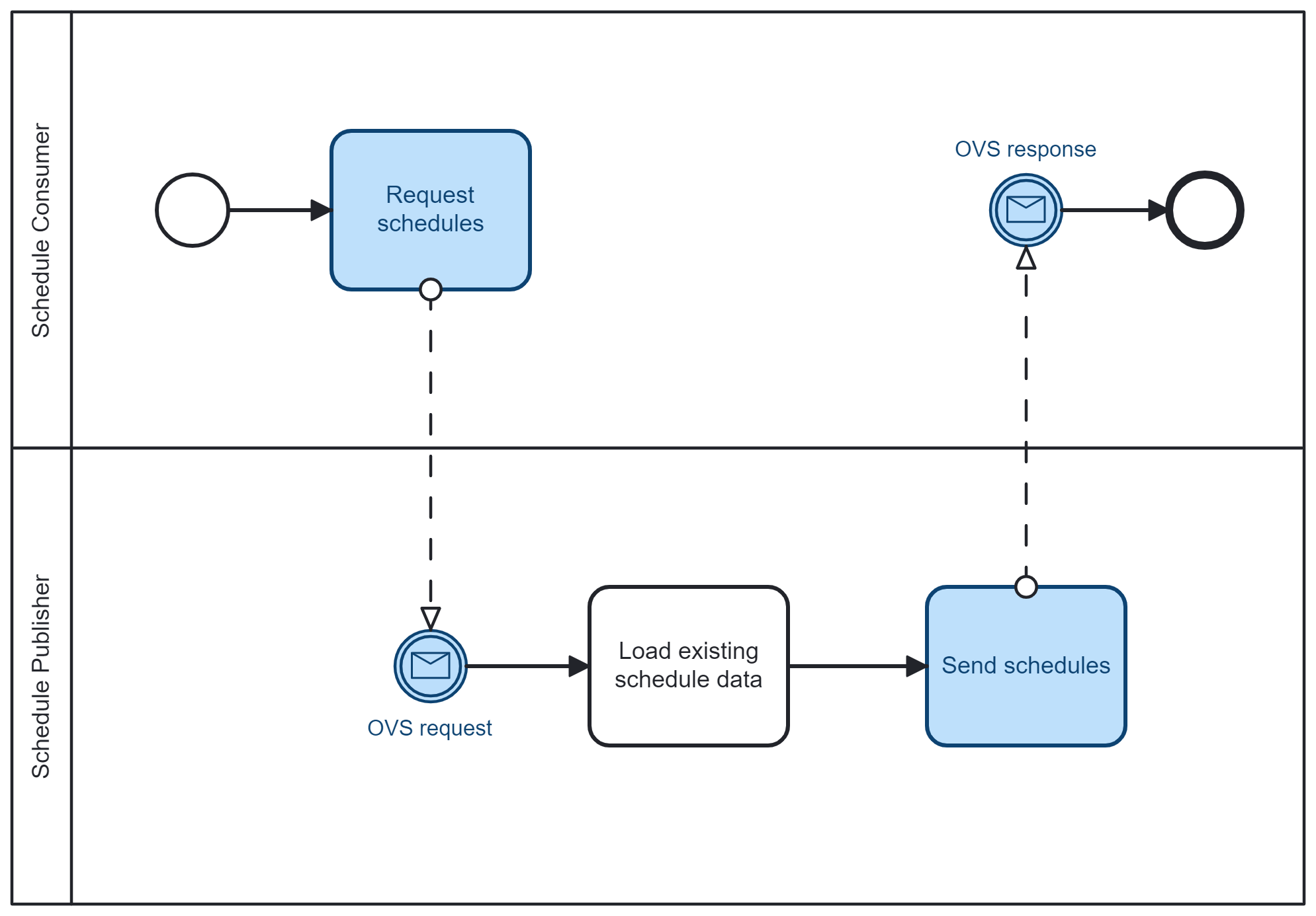
Operational Vessel Schedules DCSA Standard v3.0.0
This process covers how customers, directly or via authorized third-party solution providers, request and receive operational vessel schedule information from publishers (including carriers).
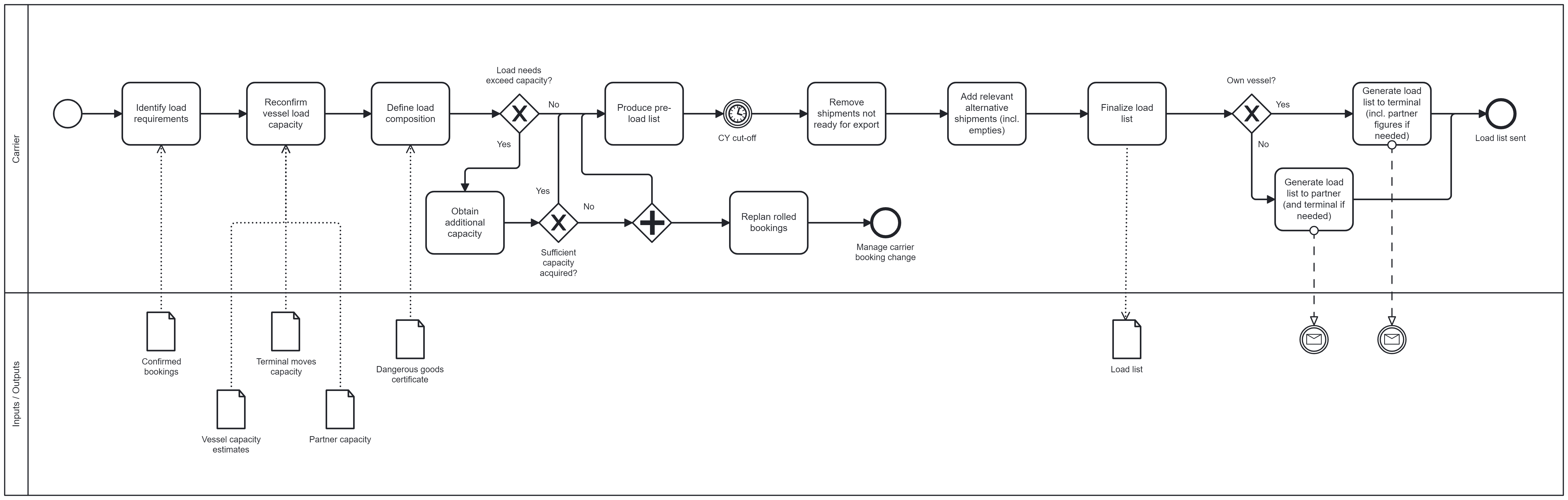
Prepare Vessel Load List
This process covers the preparation and finalization of the load list for a specific vessel and port call. It includes identification of load requirements, confirmation of vessel and terminal capacity, definition of load composition, resolution of capacity constraints where required, and finalization of the load list.
Once finalized, the load list is distributed to the relevant stakeholders, such as terminals and partners, to support execution of vessel operations.
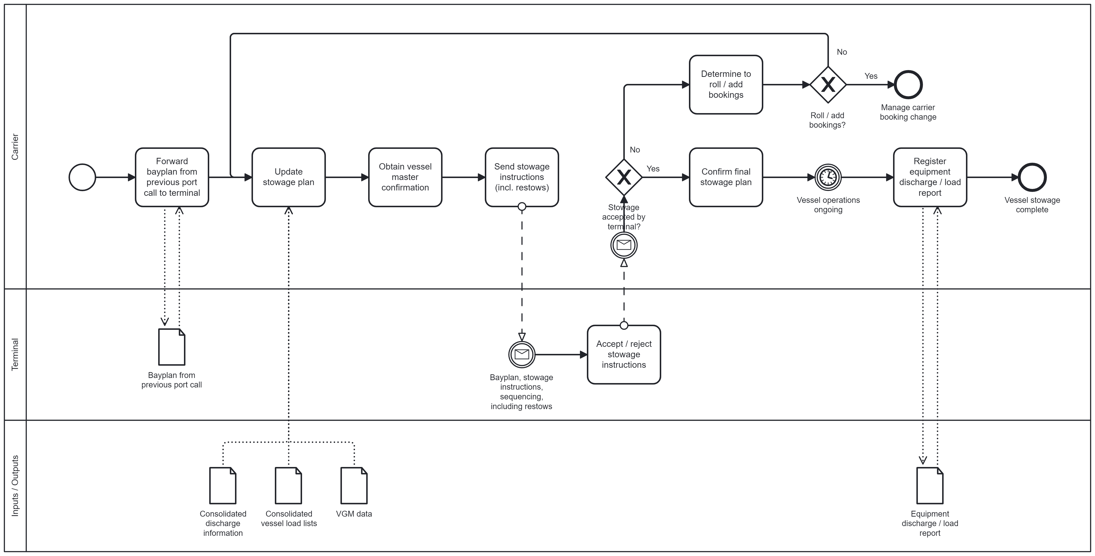
Manage Stowage Plan and Load Instructions
This process covers the preparation, validation, and execution of the vessel stowage plan for a specific port call. It includes updating the stowage plan based on the final bayplan from the previous port call, consolidated load lists, and relevant operational data, as well as obtaining vessel master confirmation.
The process also includes the generation and transmission of stowage, load, and discharge instructions to the terminal, handling acceptance or rejection of instructions, confirmation of the final stowage plan, and registration of load and discharge reports and the actual bayplan following execution.
Manage Vessel Reconciliation
This process covers the reconciliation activities performed following vessel departure in preparation for arrival at the next port. It includes cross-checking actual load and dangerous goods stowage against the final stowage plan, identification and management of any stowage deviations, and generation of load and discharge confirmation.
Submit Customs Manifest
This process covers the compilation of Bill of Lading information, the generation and submission of the customs manifest to the relevant authorities, and the registration of the customs response. It includes handling of approval or rejection outcomes and, where required, communication of corrective instructions or initiation of follow-up actions.
Issue Manifest Corrector
This process covers the submission of a manifest corrector following a booking change after customs manifest submission. It includes submission of the manifest corrector to the relevant authority, handling of acceptance or rejection outcomes, and, where required, the request and processing of a Letter of Indemnity.
Port Call DCSA Standard v2.0.0
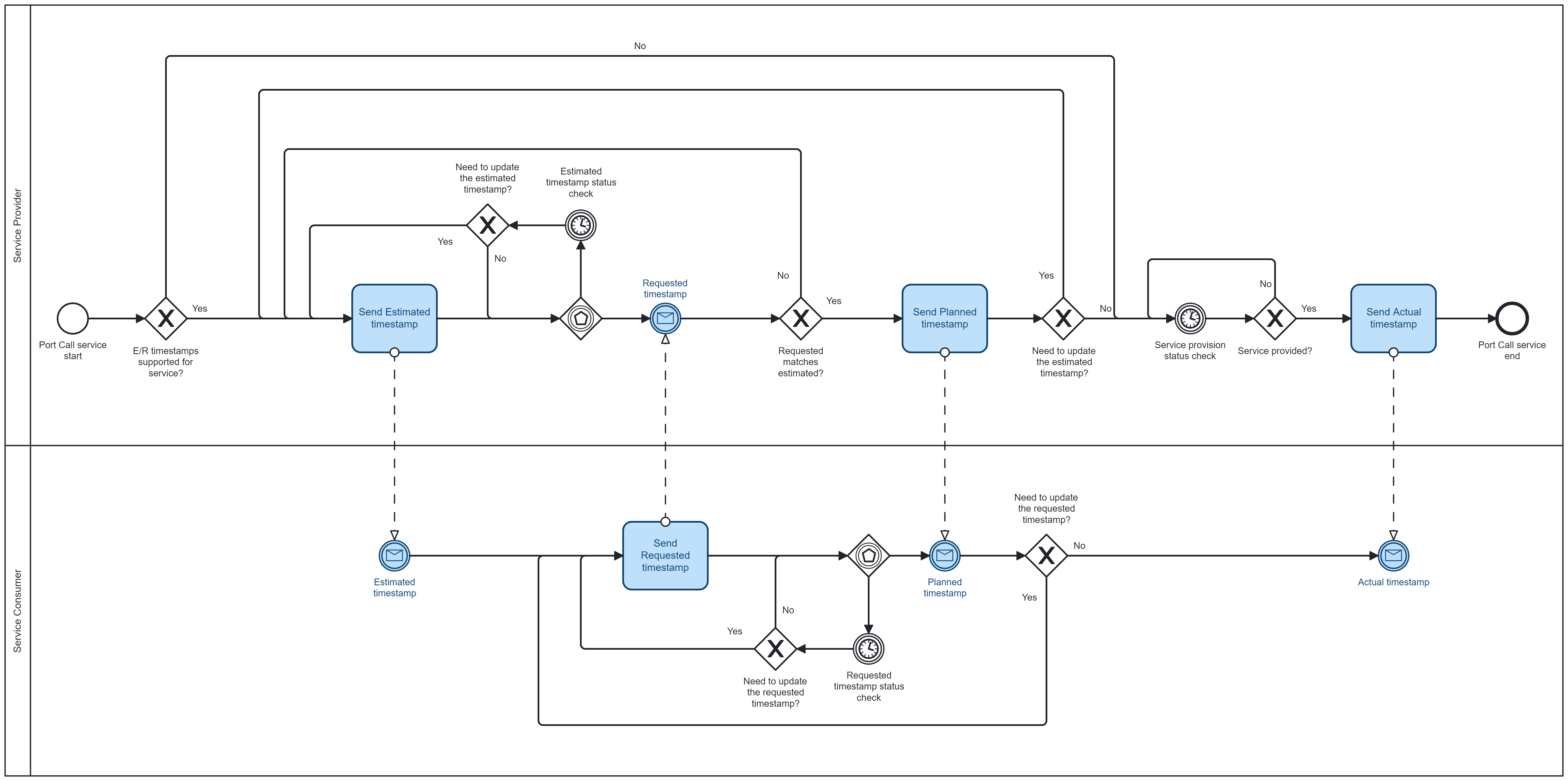
Timestamps
This process covers the exchange and update of port call timestamps between service providers and service consumers in accordance with the DCSA Port Call standard. It includes the provision of estimated, planned, and actual timestamps, handling of timestamp requests, validation of timestamp updates, and periodic status checks throughout the port call lifecycle.
Timestamps are updated as required to reflect changes in service execution and are finalized once the service has been completed. The process supports continuous alignment between parties on the expected and actual timing of port call activities.
Move Forecasts
This process covers the provision and update of move forecasts during a port call. It includes the submission of initial move forecasts by the service provider, periodic status checks, and updates to the forecasts where required, until load and discharge cut-off is reached.
Move forecasts are exchanged to support the planning and execution of terminal operations throughout the port call window. This process does not cover the exchange of official or binding operational information with final moves to be performed.
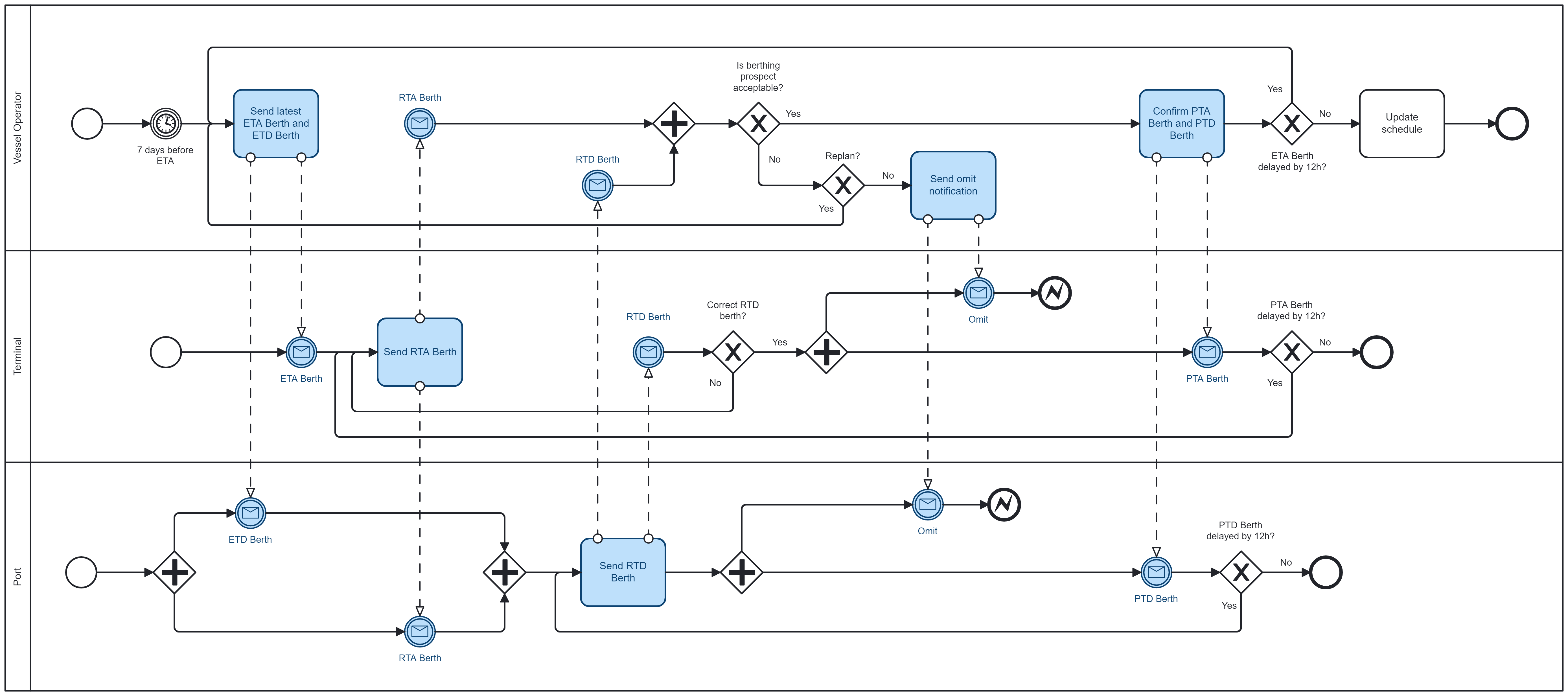
Weekly Berth Planning
This process covers the coordination and confirmation of berth planning between vessel operators, terminals, and ports on a weekly basis. It includes the exchange of estimated, requested, and planned berth arrival and departure times, assessment of berth feasibility, and confirmation of agreed berth windows.
Where required, the process supports replanning or omission notifications and triggers schedule updates if agreed berth times deviate beyond defined thresholds.
Go to Industry Blueprint
Go to Shipment Journey
Go to Equipment Journey












